Les enjeux juridiques du portage salarial et des freelances

Auteur

QuestionLegale.info

Publié le 12 décembre 2025 · 8 min de lecture

#PortageSalarial #Freelance #DroitDuTravail #Requalification #LienSubordination
Image Principale

L'économie de plateforme et le besoin de flexibilité ont fait exploser le recours aux travailleurs externes. Mais en 2025, la frontière entre agilité et illégalité est devenue un champ de mines juridique. La Cour de cassation a durci sa position sur le lien de subordination, rendant la sécurisation de ces relations vitale pour les Directions Juridiques et RH.

1. Le Cœur du Risque : La Requalification en Contrat de Travail

Le risque n°1 n'est pas la qualité de la prestation, mais la requalification judiciaire. Si un juge décèle un lien de subordination, la facture est rétroactive et lourde : rappels de salaires, congés payés, heures supplémentaires, redressement URSSAF et potentiellement délit de travail dissimulé (pénal).

Le "Faisceau d'Indices" en 2025

La jurisprudence récente (arrêts de mars 2025) rappelle que le contrat ne fait pas la loi : ce sont les conditions réelles d'exercice qui comptent. Les indices fatals sont :

  • Intégration dans un service organisé : Le freelance utilise-t-il le matériel de l'entreprise ? A-t-il une adresse email [email protected] sans signature distincte ? Figure-t-il dans l'organigramme interne ?
  • Pouvoir de direction et de sanction : Reçoit-il des ordres directs sur comment faire son travail (et pas juste quoi livrer) ? Doit-il justifier ses horaires ou demander la permission pour des congés ?
  • Dépendance économique : Si le freelance réalise 100% de son CA avec vous depuis 3 ans, il est en situation de dépendance, ce qui, cumulé à d'autres indices, fragilise son statut.

2. Le Cas Spécifique du Portage Salarial

Le portage salarial est souvent vu comme la panacée, car le travailleur a déjà un statut de salarié (chez la société de portage). Cependant, il n'immunise pas totalement l'entreprise cliente.

Les Pièges du Portage Mal Maîtrisé

Pour être valide, le recours au portage doit respecter trois conditions strictes (Art. L.1254-3 du Code du travail) :

  • Expertise et Autonomie : Le porté doit être un expert autonome. On ne peut pas "porter" un poste d'exécution subalterne.
  • Pas de Remplacement : Interdiction formelle d'utiliser un porté pour remplacer un salarié gréviste ou pour des tâches dangereuses.
  • Durée Limitée : La mission ne peut excéder 36 mois. Au-delà, le risque de requalification en CDI direct avec le client renaît.

Risque connexe : Le Prêt de Main-d'œuvre Illicite. Si la société de portage ne fait que facturer sans aucun rôle d'accompagnement ou de contrôle administratif, et que le client exerce seul l'autorité, l'opération peut être qualifiée de prêt de main-d'œuvre illicite (but lucratif exclusif).

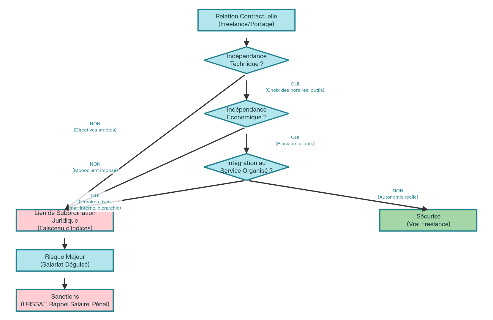
3. Schéma : L'Arbre de Décision du Risque

Ce diagramme résume le cheminement logique d'un juge pour requalifier une relation.

Zone de Risque : Freelance vs Salariat Déguisé

4. Stratégies de Sécurisation (Checklist)

Pour sécuriser vos recours aux freelances et portés, voici les pare-feux juridiques à installer :

Domaine Bonnes Pratiques Juridiques À Bannir (Red Flags)
Contractualisation Définir une mission précise avec des livrables (obligation de résultat). Insérer une clause de non-exclusivité explicite. Contrats flous type "Assistance technique" facturés au temps sans livrables. Clauses d'exclusivité totale.
Vie Quotidienne Traiter le freelance comme un fournisseur : badge "Visiteur" ou "Externe", pas d'invitation aux réunions purement internes (CE, fêtes du personnel). Lui donner un bureau attitré avec sa plaque, l'inclure dans les plannings de congés de l'équipe.
Management Valider la conformité du livrable a posteriori. Contrôler les horaires d'arrivée/départ. Donner des directives techniques en temps réel.
Conformité (Vigilance) Récupérer tous les 6 mois l'attestation de vigilance URSSAF (obligation légale > 5000€). Oublier de vérifier si le freelance paie ses cotisations (risque de solidarité financière).

Le "Safe Harbor" du Portage

Utilisez le portage salarial pour les missions d'expertise de haut niveau (IT, Management de Transition) où l'autonomie est réelle. Vérifiez la solidité financière de la société de portage (garantie financière obligatoire) pour éviter d'être appelé en garantie en cas de faillite de celle-ci.

En résumé, la flexibilité externe est un outil puissant, mais elle ne doit jamais servir à masquer une relation de travail classique. La "subordination" est le kryptonite du freelance : dès qu'elle apparaît, la protection juridique disparaît.